针对血样样本,我们展开了系列文章分享:
第二篇:【血液样本处理全攻略】2——血清、血浆制备及保存时间的影响
第三篇:【血液样本处理全攻略】3——溶血素(裂红)你真的会用么
本篇将针对外周血中的中性粒细胞做说明:
国自然热点中性粒细胞的热门研究方向 
(1)中性粒细胞胞外陷阱(NETs):
参考文章:Wigerblad, G., Kaplan, M.J. Neutrophil extracellular traps in systemic autoimmune and autoinflammatory diseases. Nat Rev Immunol 23, 274–288 (2023) 系统性自身免疫性疾病和自身炎症性疾病中的中性粒细胞细胞外陷阱(IF=108)
(2)中性粒细胞的极化:
参考文章;Hedrick, C.C., Malanchi, I. Neutrophils in cancer: heterogeneous and multifaceted. Nat Rev Immunol 22, 173–187 (2022). https://doi.org/10.1038/s41577-021-00571-6肿瘤微环境中的N1&N2两种中性粒细胞(IF=100.7)
(3) 中性粒细胞与炎症:
参考文章:Soehnlein, O., Steffens, S., Hidalgo, A. et al. Neutrophils as protagonists and targets in chronic inflammation. Nat Rev Immunol 17, 248–261 (2017).中性粒细胞的激活和NETs的形成与多种炎症性疾病(如炎症性肠病、类风湿性关节炎)的病理过程有关(IF=41.98)
(4)感染性疾病:
参考文章:Kwok, A.J., Allcock, A., Ferreira, R.C. et al. Neutrophils and emergency granulopoiesis drive immune suppression and an extreme response endotype during sepsis. Nat Immunol 24, 767–779 (2023) 中性粒细胞与脓毒症(IF=27.7)
一、 中性粒细胞的分选发育路径

二、Human&Mouse的中性粒细胞区别

三、如何获得外周血中的中性粒细胞

四、不同方法获得、检测中性粒细胞
♠在研究中,血液采集经常发生在远离分析地点的地方,这使得样品处理的延迟不可避免。
♠这对于中性粒细胞来说尤其成问题,因为它们不能冷冻保存以进行延迟分析,必须新鲜处理。
♠几项研究调查了孵育 24-72 小时后中性粒细胞的功能能力,发现随着时间的推移,中性粒细胞的吞噬作用、细菌杀灭作用 、趋化作用 、随机运动 和氧化爆发 的能力降低。
♠本文通过直接比较八种常见的中性粒细胞表征方法与中性粒细胞恢复、活化的关系,确定了延迟样品处理、染色温度和所用抗凝剂类型对中性粒细胞表型的单独影响。
五、实验设计

1 M1-M10方法学介绍

2 Method 1-10详解

更多外周血样本处理可查看往期文章:
3 中性粒细胞鉴定workflow操纵步骤

4 圈门逻辑

A-H:排除黏连
SSC+FSC:圈出来粒细胞群
CD3-CD19-:排除T细胞和B细胞
CD15+CCR3-: 排除嗜酸性粒细胞
CD14-:排除单核细胞
CD15+CD16+: 圈出成熟中性粒细胞
建议增加CD62L(从中性粒细胞脱落,是早期成熟活化标志)
CD11b和CD66b(中性粒细胞次级颗粒,在脱颗粒后的表面水平会增加)
5 不同中性粒细胞检测方法之间的差异

总结:
♠总体而言,方法 M2(WB 预洗涤,固定/裂解)和 M3(WB 固定/裂解,不洗涤)提供的数据最接近参考方法 M1(WB 稀释)。
♠方法 M4(WB 甲酸裂解)不会引起脱颗粒;与 M2 相比,它导致 CD62L 水平显著降低和多重谱带形成增多,表明活化作用增强。
♠方法 M1-M4导致中性粒细胞活化程度较低或中等,处理后细胞回收率最高,这可能是因为在清洗和其他处理步骤中最大限度地减少了细胞损失。
♠而涉及密度梯度的操作步骤较多的方法(M7-M10)表现出最高水平的中性粒细胞活化和脱颗粒。在操作分数和中性粒细胞活化和脱颗粒的表面标志物水平之间观察到强烈的正相关性,表明操作步骤是中性粒细胞活化的主要驱动因素。
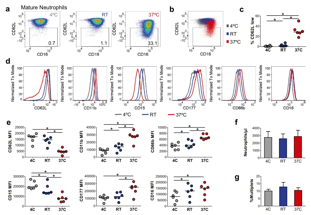
6 染色温度对中性粒细胞表型的影响

♠为了评估染色温度对中性粒细胞表型的影响,将全血在4°C、室温 (RT) 或 37°C下染色30分钟。然后清洗样品以去除未结合的抗体,用固定/裂解缓冲液处理,清洗,并将细胞悬浮在运行缓冲液中以供分析(方法M2)。
♠在4°C和RT染色后,成熟中性粒细胞分别有1%和3%显示出活化诱导的CD62L表面水平降低,而37°C 染色的中性粒细胞中有31% 出现该情况。
♠37°C时,总中性粒细胞中CD11b、CD66b和 CD16显著增加,CD15和CD62L的MFI显著下降,进一步证实了染色温度对中性粒细胞活化的影响。
♠总之,这些数据表明,在4°C下染色可最大限度地减少中性粒细胞活化和脱粒,并防止中性粒细胞表型改变,而不会影响中性粒细胞恢复。
7 样品处理延迟和温度对中性粒细胞表型的影响

数据表明,在抽血后3小时内在4°C下对全血进行染色,去除未结合的抗体以尽量减少非特异性抗体结合,然后用一步固定和RBC裂解缓冲液(以下称为固定/裂解缓冲液)处理,可尽量减少中性粒细胞活化和多重线形成,同时最大限度地提高中性粒细胞恢复率。
参考文章:
1. Optimization of methods for the accurate characterization of whole blood neutrophils.
2. Paralytic Impact of Centrifugation on Human Neutrophils.
3. Neutrophil diversity and plasticity: Implications for organ transplantation.
乐备实是国内专注于提供高质量蛋白检测以及组学分析服务的实验服务专家,自2018年成立以来,乐备实不断寻求突破,公司的服务技术平台已扩展到单细胞测序、空间多组学、流式检测、超敏电化学发光、Luminex多因子检测、蛋白芯片、抗体芯片、PCR Array、ELISA、Elispot、多色免疫组化等30多个,建立起了一套涵盖基因、蛋白、细胞以及组织水平实验的完整检测体系。
我们可提供从样本运输、储存管理、样本制备、样本检测到检测数据分析的全流程服务。凭借严格的实验室管理流程、标准化实验室操作、原始数据储存体系以及实验项目管理系统,已经为超过3000家客户单位提供服务,年检测样本超过100万,受到了广大客户的信任与支持。





沪公网安备31011502400759号
营业执照(三证合一)