结膜黑色素瘤(CoM)是一种潜在的破坏性肿瘤,可能导致远处转移。尽管针对远处转移的CoM采取了多种治疗策略,但临床结果仍然不佳。CoM在中国患者的临床表现更为激进,预后更差,这凸显了深入理解CoM肿瘤微环境(TME)的重要性。
今天,小备与大家分享一篇于2024年6月发表在《Cell Discovery》杂志上的研究文章,文献题目为“Single-cell sequencing depicts tumor architecture and empowers clinical decision in metastatic conjunctival melanoma”。这篇文章通过单细胞测序技术,详细描绘了CoM的肿瘤结构,并为临床决策提供了有力的支持。

研究思路
2. 分析肿瘤进展过程中的细胞动态变化,揭示肿瘤进展过程中的细胞组成和分子特征的变化;
3. 探索CAFs和免疫细胞在肿瘤转移中的作用;
4. 转化研究结果到临床治疗,评估联合治疗疗效。
研究方法
样本收集:正常结膜样本(n=3)和结膜黑色素瘤样本(n=7),共获取47,017个细胞
实验技术:scRNA-seq、FACS、空间蛋白组、多色免疫荧光等
研究目的
1. 揭示CoM的肿瘤微环境,描绘CoM的细胞组成和分子特征。
2. 理解肿瘤进展的分子机制,探索CAFs和免疫细胞在CoM远处转移中的作用。
3. 评估新的治疗策略,探索VEGFR阻断剂与抗PD1疗法联合治疗对远处转移CoM患者的疗效。
研究结果
单细胞分析揭示CoM肿瘤微环境中的细胞异质性
研究者通过对47,017个细胞进行单细胞RNA测序,详细描绘了良性结膜组织和结膜黑色素瘤(CoM)中的细胞异质性。通过降维分析,研究者能够区分出包括黑色素细胞/黑色素瘤细胞、T细胞、B细胞、浆细胞、中性粒细胞、肥大细胞、内皮细胞、成纤维细胞和上皮细胞在内的多种细胞类型。值得注意的是,研究中发现在稳定肿瘤组(ST组)和远处转移肿瘤组(DMT组)之间,细胞类型的组成存在显著差异,这为理解CoM的肿瘤进展提供了重要的细胞基础。
图1 通过scRNA-seq注释CoM和非恶性结膜样本中细胞类型多样性
转录轨迹分析揭示肿瘤发生和发展路径
通过转录轨迹分析,研究者探索了CoM的起源和肿瘤状态转换,揭示了两个不同的细胞系,从共同的祖细胞状态分化为黑色素瘤细胞和黑色素细胞。这一过程中,特定的基因签名被激活,包括细胞粘附、免疫反应和黑色素小体组织的信号通路。此外,研究还通过Monocle算法对黑色素瘤细胞进行了伪时间分析,以描绘其在ST组和DMT组中的进化轨迹,进一步揭示了CoM发展过程中的关键分子事件。
图2 不同基因表达特征揭示肿瘤发生和转移的触发因素
免疫微环境与肿瘤远处转移的关系
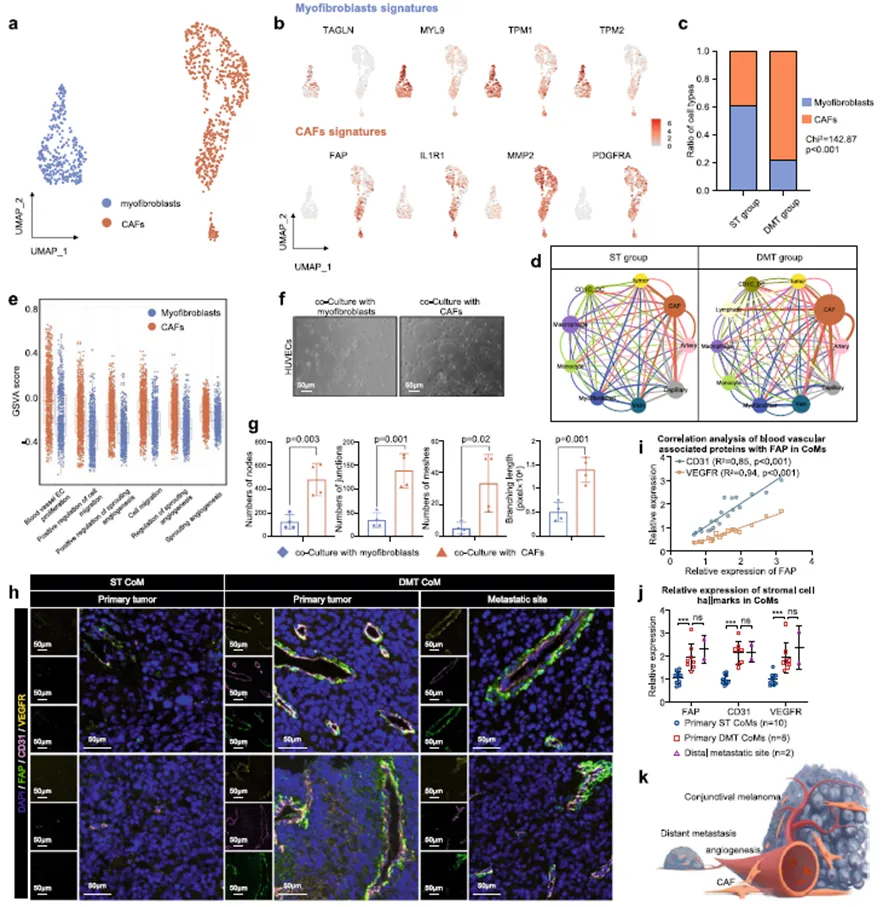
CAFs通过增强血管生成促进CoM的远处转移,研究发现,在DMT组中CAFs的数量比ST组多,暗示CAFs在CoM远处转移中的促进作用。CAFs与血管内皮细胞的相互作用增强,表现出与血管生成相关的基因表达增加。通过体外实验,证实了CAFs能够增强人脐静脉内皮细胞的管状结构形成能力。
远处转移CoM中相对静止的免疫生态系统,研究分析了CoM样本中的免疫细胞组成,发现DMT组中CD8+ T细胞的浸润水平降低,而原始CD8+ T细胞的比例增加,导致了一个相对静止的免疫环境。这表明在远处转移的CoM中,功能CD8+ T细胞被排除,形成了一个“冷”肿瘤微环境。
图3 CAFs通过促进血管生成支持远处转移
图4 CD8+ T细胞在远处转移性CoM的独特免疫微环境中发挥重要作用
VEGFR阻断联合抗PD1治疗在远处转移CoM患者中展现临床效果
基于前期研究结果,研究者启动了一项临床试验,评估VEGFR阻断剂与抗PD1疗法联合治疗远处转移CoM患者的疗效。两名参与试验的患者在接受联合治疗后,病情稳定,肿瘤负担减轻,试验显示,VEGFR阻断剂与抗PD1疗法联合治疗对远处转移的CoM患者显示出有希望的肿瘤抑制效果。
图5 VEGFR阻断联合抗pd1治疗全身转移性CoM患者的临床研究
研究将scRNA-seq分析转化为处理癌症的临床试验的探索,揭示了CoM肿瘤发生和进展期间TME的景观和异质性,为远端转移的CoM的管理中的临床决策提供支持。通过结合抗VEGFR和抗PD1疗法,为远处转移的CoM患者的治疗提供了新的策略。
乐备实是国内专注于提供高质量蛋白检测以及组学分析服务的实验服务专家,自2018年成立以来,乐备实不断寻求突破,公司的服务技术平台已扩展到单细胞测序、空间多组学、流式检测、超敏电化学发光、Luminex多因子检测、蛋白芯片、抗体芯片、PCR Array、ELISA、Elispot、多色免疫组化等30多个,建立起了一套涵盖基因、蛋白、细胞以及组织水平实验的完整检测体系。
我们可提供从样本运输、储存管理、样本制备、样本检测到检测数据分析的全流程服务。凭借严格的实验室管理流程、标准化实验室操作、原始数据储存体系以及实验项目管理系统,已经为超过3000家客户单位提供服务,年检测样本超过100万,受到了广大客户的信任与支持。





沪公网安备31011502400759号
营业执照(三证合一)