
√ 尽管冷冻保存是一种常见的实验室程序,具有多种不同的应用和方案变化,但如果可能的话,通常不建议在流式细胞术中使用冷冻保存。
√ 众所周知,冷冻保存的细胞会对冷冻过程产生应激反应,这也是许多人更喜欢对新鲜获得的细胞进行流式细胞术分析的原因之一 。
√ 可以考虑在冷冻前对样品进行染色和固定,以避免冷冻保存带来的生物应激。然而,荧光团偶联抗体,尤其是使用串联染料荧光团的抗体,通常被认为在冻融循环中不稳定,因为有降解的风险 。
本文做了三种不同的冻存方式,以方便大家决定如何做决定:

1、实验设计思路框架



肿瘤组织单细胞悬液制备Protocol:
https://www.univ-bio.com/study-center/solution/Technology/SCS/579.html
小鼠Spleen脾脏单细胞悬液制备Protocol:
https://www.univ-bio.com/study-center/solution/Technology/SCS/587.html
2、三种冻存方式


3、流式监测的指标



Lymphoid 淋系Panel圈门策略


Myeloid 髓系Panel圈门策略


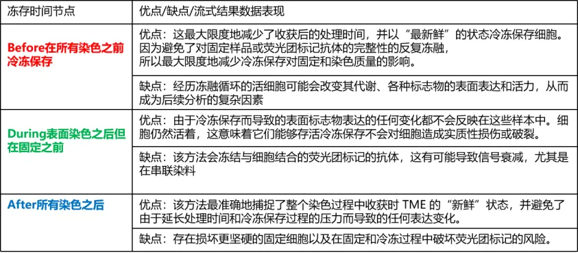
4、不同的冻存时间点对实验结果影响


黑色control:未处理样本对照
红色Before:在染色前冷冻
绿色During:表面染色之后,固定破膜之前
蓝色After:所有染色后做冻存

PBS:空白对照小鼠
RT: radiation放射,阴性对照小鼠
RT+IC: radiation+injections放射+药物治疗小鼠
- :新鲜样本,未做冻存处理
+:染色后冻存处理
5、结果评估



各位同学,针对组织处理完后的单细胞悬液,
既做到长期保存,又要保证较好的实验结果,你有没有更好的建议呢?欢迎留言~
Reference:
Optimizing Flow Cytometric Analysis of Immune Cells in Samples Requiring Cryopreservation from Tumor-Bearing Mice
乐备实是国内专注于提供高质量蛋白检测以及组学分析服务的实验服务专家,自2018年成立以来,乐备实不断寻求突破,公司的服务技术平台已扩展到单细胞测序、空间多组学、流式检测、超敏电化学发光、Luminex多因子检测、蛋白芯片、抗体芯片、PCR Array、ELISA、Elispot、多色免疫组化等30多个,建立起了一套涵盖基因、蛋白、细胞以及组织水平实验的完整检测体系。
我们可提供从样本运输、储存管理、样本制备、样本检测到检测数据分析的全流程服务。凭借严格的实验室管理流程、标准化实验室操作、原始数据储存体系以及实验项目管理系统,已经为超过3000家客户单位提供服务,年检测样本超过100万,受到了广大客户的信任与支持。





沪公网安备31011502400759号
营业执照(三证合一)