胶质瘤是最常见的恶性脑肿瘤,以其免疫抑制性的肿瘤微环境而著称。大脑复杂的功能结构和组织微环境给脑肿瘤研究带来了一些挑战,包括血脑屏障、独特的免疫环境、复杂的细胞-细胞相互作用网络和特定的代谢限制等。GeoMx Digital Spatial Profiler (DSP)空间多组学技术结合了组织影像分析和原位定量技术,帮助我们逐步探索胶质瘤免疫微环境领域。

研究思路

研究方法

研究目的
1. 确定胶质瘤亚型中具有更稳固的肿瘤相关免疫反应的免疫微环境。
2. 识别能够促进T细胞效应功能的新型免疫调节因子。
3. 分析CXCL14在胶质瘤免疫微环境中的作用。
研究结果
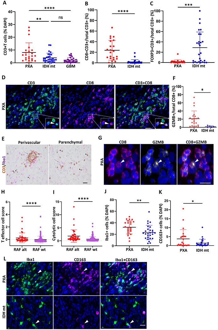
研究发现,与IDH突变型星形细胞瘤相比,MAPK激活的多形性黄色星形细胞瘤(PXA)中活化的细胞毒性CD8+ T细胞和Iba1+小胶质细胞/巨噬细胞的数量显著增加。PXA表现出MHC I类分子表达增加,与抗原呈递和处理相关的基因富集。

图1 星形细胞瘤不同分子亚群免疫浸润的定量分析
揭示CXCL14在PXA中的表达和分泌增加,CXCL14能够促进激活的CD8+ T细胞趋化性,并在体内招募肿瘤浸润CD8+ T细胞。CXCL14的分泌增加了总体生存期,并且这种延长生存期的效果是以细胞毒性T细胞依赖性方式实现的。
CXCL14是胶质瘤相关免疫微环境的重要决定因素,足以促进抗肿瘤CD8+ T细胞反应,为免疫治疗提供了新的靶点。这些发现不仅揭示PXA作为一种具有免疫丰富肿瘤微环境的胶质瘤亚型,而且强调了CXCL14在促进抗肿瘤免疫反应中的重要作用。
图2 PXA和IDH突变星形细胞瘤免疫反应的高复合空间蛋白质组学分析
什么是DSP技术?
乐备实DSP 空间多组学技术是基于 NanoString 开发的数字空间分析技术 (GeoMx Digital Spatial Profiler) 平台,通过将组织病理学、免疫学与分子技术相结合获得多个特定目标区域中多组学靶标信息,实现对冰冻组织或石蜡组织切片上蛋白和基因信息的原位检测,可以称为生物 GPS 定位系统。

DSP的技术原理


DSP技术特点汇总

LabEx空间多组学服务
作为NanoString认证的GeoMx® Digital Spatial Profiler卓越中心,乐备实提供多种属、多领域的DSP空间多组学服务,从基因组学到蛋白质组学,从肿瘤研究到神经科学,涵盖了广泛的研究领域。
我们始终以满足广大科研用户的需求为己任,不断拓展服务范围,提供最前沿的多组学及多因子分析服务。无论客户的研究方向是何种,我们都竭诚为他们提供空间水平分析的全方位解决方案,助力他们在研究中取得更加深入、全面的认识和突破。
乐备实是国内专注于提供高质量蛋白检测以及组学分析服务的实验服务专家,自2018年成立以来,乐备实不断寻求突破,公司的服务技术平台已扩展到单细胞测序、空间多组学、流式检测、超敏电化学发光、Luminex多因子检测、蛋白芯片、抗体芯片、PCR Array、ELISA、Elispot、多色免疫组化等30多个,建立起了一套涵盖基因、蛋白、细胞以及组织水平实验的完整检测体系。
我们可提供从样本运输、储存管理、样本制备、样本检测到检测数据分析的全流程服务。凭借严格的实验室管理流程、标准化实验室操作、原始数据储存体系以及实验项目管理系统,已经为超过3000家客户单位提供服务,年检测样本超过100万,受到了广大客户的信任与支持。





沪公网安备31011502400759号
营业执照(三证合一)