一、内吞途径与ADC在肿瘤靶向治疗中的作用机制
以生物机制为基础的现代肿瘤治疗策略日益关注靶受体介导的内吞与胞吐循环过程。然而,在肿瘤发展进程中,受体转运通路——包括内体分选、溶酶体定位及侧膜迁移等——常呈现功能失调,进而影响药物递送效率。抗体偶联药物(ADC)通过将特异性靶向抗体与高效细胞毒性载荷相偶联,为提升化疗的靶向性提供了新的技术路径。
ADC作为一类新型靶向抗肿瘤药物,由三个核心部分构成:特异性识别肿瘤相关抗原的单克隆抗体、高效细胞毒性分子(亦称载荷药物)以及连接二者的化学连接子。其作用机制主要包括以下步骤:ADC经体内循环抵达肿瘤组织后,抗体部分特异性结合肿瘤细胞表面靶抗原;所形成的抗原-ADC复合物通过内吞作用进入细胞内部;随后在细胞内特定条件下,细胞毒性载荷经连接子断裂机制释放,从而实现对肿瘤细胞的高选择性杀伤,同时显著降低对正常组织的系统毒性。
该设计策略充分利用了受体介导的内吞途径,实现细胞毒性药物的精准胞内递送,为克服传统化疗药物靶向性不足、毒副作用较大等局限提供了重要解决方案。
二、ADC靶点筛选与内吞效率评估方法概述
选择合适的靶抗原是开发高效抗体偶联药物(ADC)的重要基础。理想的药物靶点需在肿瘤细胞表面显著过表达,以确保药物的特异性识别与结合。同时,靶抗原介导的内吞效率是ADC发挥治疗作用的关键因素之一,直接影响药物能否有效进入细胞并释放活性载荷,因而成为ADC体内药效实现的关键初始环节。
目前,常用于评估ADC内吞效率的实验方法主要包括流式细胞术、共聚焦显微镜细胞内定位技术及荧光共振能量转移(FRET)技术等。以下表格系统比较了不同方法的核心原理及其主要优势与局限性,为相关研究方法选择提供参考。
三、基于流式细胞术的ADC内吞效率间接检测方法
流式细胞术间接检测法是一种经济、高通量的ADC内吞效率常规评估策略。该方法主要依据细胞表面结合的ADC分子数量减少情况,间接反映其被细胞内吞的效率。
具体实验设计如下:将ADC与细胞分别在4℃(内吞抑制)和37℃(内吞允许)条件下孵育。通过流式细胞仪检测两组细胞在特定时间点的平均荧光强度(MFI),以4℃组作为参照基准。内吞效率可根据37℃组MFI相对于4℃组MFI的下降百分比进行计算。该方法为ADC内吞动力学的定量评价提供了标准化、可重复的实验手段。
四、流式细胞术检测ADC内吞效率标准实验流程
基于流式细胞术间接法检测ADC内吞效率的实验操作步骤如下:
1.细胞处理与一抗孵育:收集目标细胞,以每孔1×10⁵个细胞的密度接种至96孔U型板中,加入待测ADC抗体,于4℃避光孵育30分钟。
2.洗涤与内吞诱导:使用完全培养基洗涤去除未结合抗体,重悬细胞后转移至37℃、5% CO₂培养箱中孵育,并设置多个时间点(如0、15、30、60、120分钟)以进行动力学观测。
3.二抗标记:在各时间点收集细胞,离心去上清,加入预冷FACS缓冲液配制的荧光标记二抗(如PE标记的羊抗人IgG Fc),4℃避光孵育30分钟。
4.洗涤与上机检测:经FACS缓冲液洗涤后,以100 μL相同缓冲体重悬细胞,过滤后上机进行流式检测。
该流程通过温控孵育与时间点采样,结合表面残留抗体的荧光标记,实现了ADC内吞过程的定量化与时序化分析。
五、实验数据分析与结论
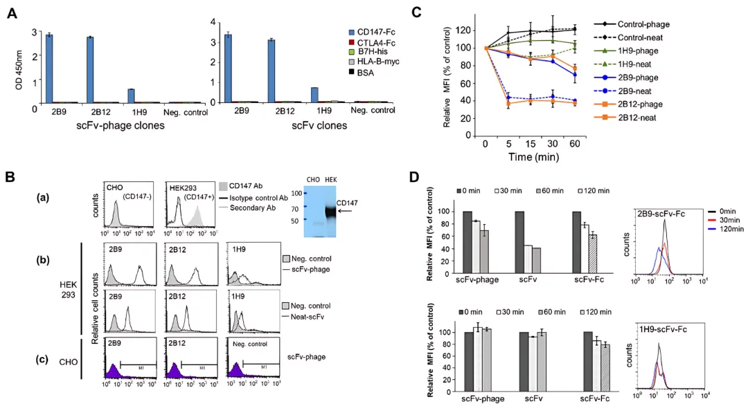
本研究应用流式细胞术,在HEK293细胞模型中对三种抗体(2B9、2B12及1H9)在scFv单体与scFv–phage两种形式下的内化能力进行了系统比较。根据内化效率公式计算结果显示:2B9与2B12在两种结构形式下均表现出显著的内化活性;而1H9的scFv形式内化效率较低(<10%),其scFv–phage形式几乎未见内化。
六、研究总结与展望
深入研究靶标受体的内吞机制及ADC的内化特性,对于推动其临床前开发、临床转化及提升患者治疗效果具有重要意义。本研究所采用的流式细胞术检测方法在抗体内化能力评估中具有以下突出优点:
操作流程标准化,易于实施与重复;
支持终点式检测,可准确反映特定时间点的内化水平;
成本效益较高,常用荧光二抗(如PE/APC)价格相对经济;
具备高通量分析能力,支持多样本并行处理与相对定量比较。
该方法的建立与优化,为抗体及ADC药物的早期筛选、机制研究与效能评估提供了稳定、高效的技术平台,有助于促进该类药物的研发进程与临床转化。
七、流式细胞术FMC服务哪里有?
LabEx为您提供专业、高效的全套流式细胞术(Flow Cytometry, FMC)服务。我们配备多台高性能流式细胞分析仪与分选仪,可对单个细胞进行高速、多参数的定量分析与分选。
| 货号 | Panel名称 | 种属 | 检测指标 |
| LXRFM07-4 | 小鼠TH17/Treg 7色Panel | Mouse | CD45;CD3;CD4;IL-17A;CD25;FOXP3;L/D |
| LXRFM05-3 | 小鼠T cell 5色panel | Mouse | CD45;CD3;CD4;CD8;L/D |
| LXFM08-1 | 小鼠Th1/Th2/Th17细胞8色Panel | Mouse | L/D,IFN-γ,CD4,CD8,IL-4,IL-17A,CD45,CD3 |
| LXFM09-1 | 小鼠Th1/Th2/Th17+Treg细胞9色Panel | Mouse | L/D,IFN-γ,IL-4,IL-17A,CD4,CD45,CD3,CD25,Foxp3 |





沪公网安备31011502400759号
营业执照(三证合一)