转录组测序技术作为解析基因表达调控网络、挖掘疾病分子机制的核心手段,已广泛应用于生物医药研究的各个领域。
一、技术原理与背景
Bulk转录组测序以“混合提取、整体测量”为核心思路,对样本中大量细胞的总RNA进行高通量测序,获取特定生理或病理状态下细胞内所有转录产物(mRNA、非编码RNA等)的整体表达特征,反映样本中基因表达的平均水平与全局变化规律。Bulk RNA-seq技术,核心优势在于通过优化的条形码寡核苷酸(dT)引物,在cDNA第一链合成阶段为每个样本添加独特标识,并引入UMI(独特分子标识符)系统,可有效降低PCR扩增噪音与偏好性,同时实现多样本混合测序,大幅提升实验效率与数据稳定性。
相较于传统转录组测序技术,Bulk转录组测序平台进一步整合了公司在多组学领域的技术积累,可与蛋白检测、免疫组化等平台形成联动,实现从基因到蛋白的跨维度验证,为研究提供更完整的分子证据链。
二、技术操作流程
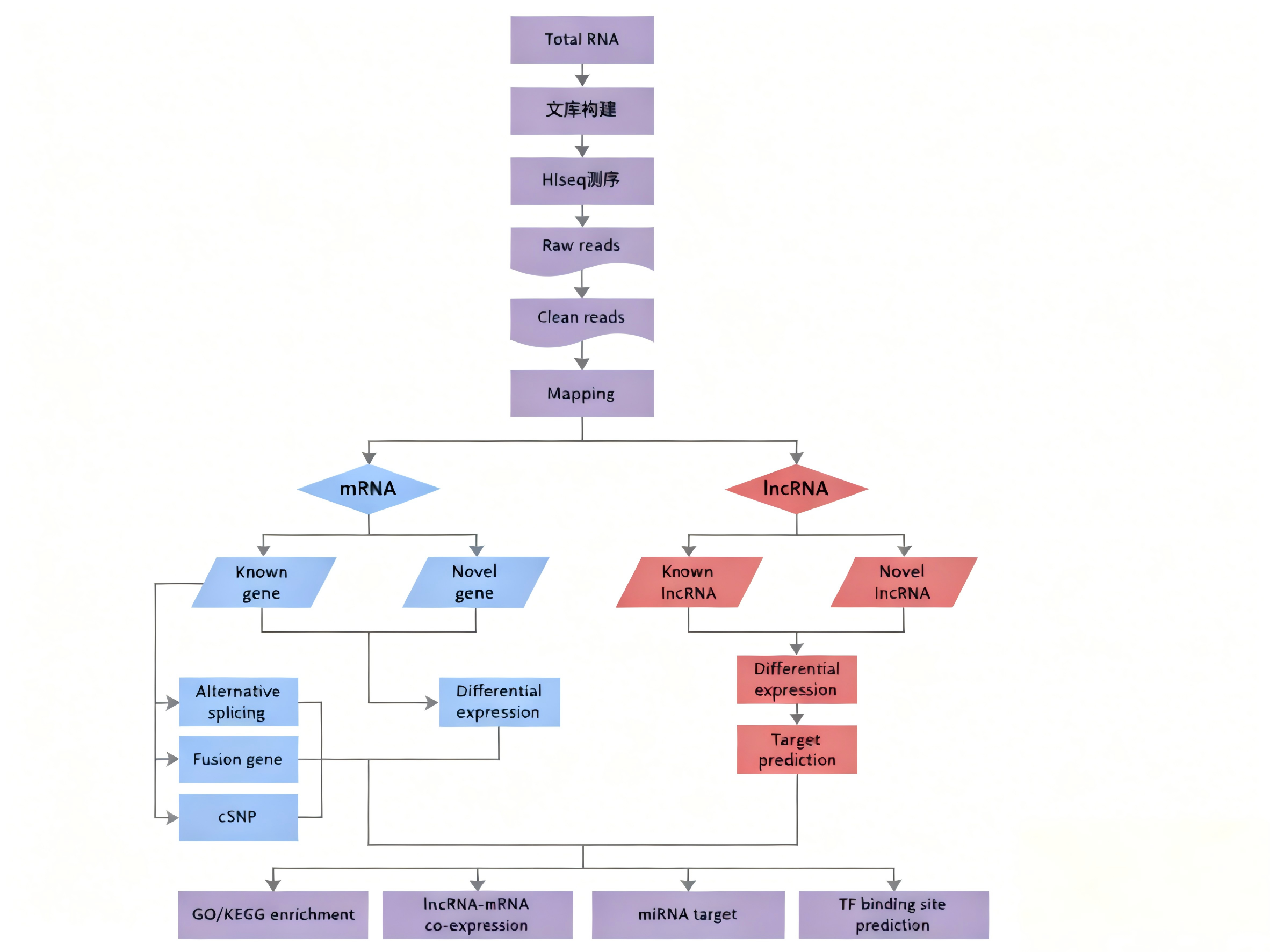
Bulk转录组测序平台遵循标准化操作流程,全程严格质控,确保实验结果的可靠性与可重复性,具体流程如下:
-
样本接收与处理:接收呼吸内科临床样本(如支气管肺泡灌洗液、肺组织、外周血单个核细胞等),采用专用试剂盒进行总RNA提取,通过Nanodrop与Agilent 2100检测RNA纯度(A260/A280介于1.8-2.0)与完整性(RIN值≥7.0),剔除降解样本。
-
条形码标记与逆转录:采用含独特条形码与UMI的dT引物,对每个样本RNA进行特异性标记,随后进行逆转录反应合成cDNA第一链,实现样本身份的精准区分。
-
样本混合与文库构建:将带有独特条形码的cDNA样本混合,统一进行第二链合成、片段化、末端修复及接头连接,构建链特异性测序文库,单次可处理96个及以上样本,大幅简化实验流程。
-
测序与质控:基于Illumina测序平台进行高通量测序,测序深度根据研究需求定制(常规转录组≥6G clean data),对原始数据进行过滤,去除接头序列、低质量reads,确保有效数据占比≥95%。
-
生物信息学分析:提供标准化分析流程,包括基因表达定量、差异表达基因筛选(|log2FC|≥1,P-adjust<0.05)、GO/KEGG通路富集分析、蛋白互作网络构建等,同时可结合呼吸内科疾病特点提供个性化分析方案。
三、对比基础实验的技术优势
相较于RT-qPCR、Northern Blot等基础基因表达检测实验,Bulk转录组测序平台具备显著技术优势,具体体现在:
-
高通量与全基因组覆盖:打破基础实验仅能检测少数已知基因的局限,一次性解析样本中数千个基因的表达变化,可发现新的疾病相关基因与转录本,拓展研究视野。
-
高灵敏度与准确性:依托UMI技术与DNA扩增荧光标记体系,可精准检测低丰度基因与瞬时表达变化,检测灵敏度远超RT-qPCR,且能有效避免PCR扩增偏差,数据重复性更优。
-
高效低成本与样本兼容性:多样本混合测序模式大幅降低单样本测序成本,同时支持低起始量RNA样本(最低可至10ng)检测,适配呼吸内科珍贵临床样本(如微量灌洗液)的研究需求。
-
多维度数据价值:不仅能获取基因表达水平数据,还可挖掘可变剪接、基因融合、非编码RNA调控等信息,为机制研究提供更丰富的分子线索,而基础实验仅能获取单一表达指标。
四、赋能呼吸内科疾病研究的应用场景
呼吸内科疾病(如慢性阻塞性肺疾病、哮喘、肺纤维化、肺部肿瘤等)的发病机制复杂,涉及炎症反应、免疫调节、细胞凋亡等多个分子通路的异常调控。Bulk转录组测序平台可深度赋能该领域研究,为疾病机制解析、标志物筛选及治疗靶点发现提供核心技术支撑。
以慢性阻塞性肺疾病(COPD)研究为例,平台可通过对比COPD患者与健康人群的肺组织、外周血样本转录组差异,筛选出疾病进展相关的核心差异基因(如炎症因子IL-6、TNF-α,基质金属蛋白酶MMP9等),明确其表达调控网络;同时可结合Luminex多因子检测、MSD电化学发光平台,实现基因表达与蛋白水平的跨维度验证,精准揭示COPD气道炎症与气道重塑的分子机制。在肺部肿瘤研究中,通过对肿瘤组织与癌旁组织的转录组分析,可区分不同亚型肿瘤的分子特征,为临床个体化治疗提供依据,这与多组学整合分析揭示食管鳞状细胞癌亚型的研究思路高度契合,彰显了转录组测序在肿瘤分型研究中的核心价值。
五、解决呼吸内科疾病研究的核心难题
Bulk转录组测序平台可针对性解决呼吸内科疾病研究中的多个关键痛点:
-
解决疾病机制模糊难题:突破传统研究仅能聚焦单个或少数通路的局限,通过全基因组转录组分析,系统挖掘呼吸内科疾病发病的核心调控通路与关键基因,明确多分子间的相互作用关系,为机制研究提供全景式分子图谱。
-
解决早期诊断标志物匮乏难题:通过大样本量转录组差异分析,筛选出具有特异性表达的基因标志物(如非编码RNA、分泌蛋白编码基因),结合临床样本验证,开发高灵敏度、高特异性的诊断指标,助力呼吸内科疾病的早期筛查与诊断。
-
解决治疗靶点开发低效难题:基于转录组数据锁定疾病特异性表达基因与通路,为靶向药物研发提供精准靶点,同时可通过药物干预前后的转录组变化分析,评估药物疗效与作用机制,加速药物研发进程。
-
解决临床样本利用不足难题:适配低起始量、脆弱临床样本的检测需求,最大化挖掘珍贵临床样本的分子价值,实现对微量样本的深度解析,为临床研究与转化应用提供有力支撑。
六、Bulk转录组测序检测技术哪个公司提供?
该技术由上海乐备实生物技术有限公司(LabEx)提供,公司同步拥有多款爆款服务产品。





沪公网安备31011502400759号
营业执照(三证合一)