一、二甲双胍作用机制的新发现:通过PEN2靶向溶酶体AMPK通路
二甲双胍是临床应用最广泛的抗糖尿病药物,并展现出抗衰老及抗癌等多种有益作用。在临床剂量下,其作用与AMP激活蛋白激酶(AMPK)的活化密切相关,但该药物的直接分子靶点长期未明。近期研究表明,在临床相关浓度下,二甲双胍能够抑制溶酶体质子泵v-ATP酶——该酶是葡萄糖饥饿状态下激活AMPK的关键节点。
通过合成光活性二甲双胍探针,研究人员进一步鉴定出γ-分泌酶的亚基PEN2为二甲双胍的直接结合蛋白,两者在微摩尔水平上具有解离常数。二甲双胍与PEN2结合后,促使PEN2与v-ATP酶亚基ATP6AP1形成复合物,进而抑制v-ATP酶活性并激活AMPK,这一过程不依赖于细胞AMP水平的改变。基因敲除实验证实,敲低PEN2或表达无法与ATP6AP1结合的PEN2突变体,均显著削弱二甲双胍对AMPK的激活能力。
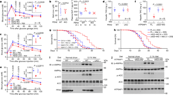
在动物模型中,肝脏特异性敲除PEN2会消除二甲双胍降低肝脏脂肪含量的效应,而肠道特异性敲除PEN2则损害其降血糖作用。此外,在线虫中敲除Pen-2基因可完全阻断二甲双胍诱导的寿命延长。这些结果共同表明,二甲双胍通过结合PEN2,并经由ATP6AP1启动一条与溶酶体葡萄糖感知通路交叉的信号途径,从而激活AMPK。该机制为解释二甲双胍在临床治疗中发挥疗效且不良反应较低的现象提供了新的分子依据。
论文信息
题目:Low-dose metformin targets the lysosomal AMPK pathway through PEN2
期刊:Nature
影响因子:49.960
发表时间:2022年2月23日
通讯作者单位:厦门大学
DOI:https://doi.org/10.1038/s41586-022-04431-8
二、二甲双胍分子靶点PEN2及其溶酶体通路机制的揭示
近期,一项合作研究系统阐释了二甲双胍的作用机制。研究鉴定出γ分泌酶亚基PEN2为二甲双胍的直接分子靶点,并阐明该相互作用通过溶酶体途径激活AMPK的具体过程,揭示了AMPK通路在二甲双胍发挥降糖、延长寿命及延缓衰老等生理功能中的核心作用。
二甲双胍是临床治疗二型糖尿病的一线药物,具有减轻体重、改善脂肪肝及潜在抗糖尿病相关癌症等多重益处。然而,其明确的分子靶点长期未明,这在一定程度上限制了该药物的深入研究和应用拓展。
研究中,团队通过合成二甲双胍化学探针,利用蛋白质组学技术从细胞中筛选出多个潜在结合蛋白。经过后续系统的分子生物学验证,最终确认PEN2蛋白是介导二甲双胍激活AMPK的关键因子。进一步机制研究表明,PEN2是二甲双胍启动溶酶体通路、进而活化AMPK所不可或缺的媒介。该通路的激活,正是二甲双胍实现减轻肝脏脂肪沉积、改善高血糖状态以及促进寿命延长等一系列生理效应的分子基础。
三、细胞营养能量感知机制与代谢调控通路的系列研究进展
近年来,研究团队围绕细胞感知营养物质与能量的分子机制,以及代谢紊乱相关疾病的病理基础开展了系统性工作,取得了一系列重要发现。团队率先发现并鉴定了细胞响应葡萄糖缺乏的溶酶体信号途径及其关键组分“葡萄糖感受器”,阐明了该途径通过非依赖AMP浓度变化的方式激活AMPK的机制,更新了学界对AMPK调控的传统认知。
在此基础上,团队进一步揭示了AMPK在溶酶体通路的框架下,能够根据不同应激状态实现精准的时空调控。此外,研究还阐明了钙离子通道TRPV在连接醛缩酶介导的葡萄糖感知与AMPK激活过程中的关键桥梁作用,从而完整贯通了从葡萄糖感知到下游AMPK活化的完整信号传导路径。
这些研究成果不仅深化了对细胞代谢调控核心机制的理解,也为代谢性疾病的干预策略提供了新的理论依据。
四、PEN2-ATP6AP1信号轴介导二甲双胍激活AMPK的溶酶体途径机制
研究证实PEN2是二甲双胍的直接作用靶点。在二甲双胍刺激下,PEN2与v-ATP酶亚基ATP6AP1结合,从而抑制v-ATP酶活性,并在不升高AMP或ADP水平的情况下激活溶酶体AMPK。由此形成的PEN2-ATP6AP1信号轴与已知的溶酶体v-ATP酶-AXIN-AMPK通路交汇,构成一条独立的信号分流路径。
该机制使得低剂量二甲双胍能够利用一条与AMP浓度无关的AMPK激活途径,此途径同样可被葡萄糖饥饿状态所触发。值得注意的是,PEN2-ATP6AP1通路并不参与低葡萄糖水平下的AMPK激活,表明其是作用于v-ATP酶复合体的平行调控途径。
综上所述,细胞内存在两条独立感知通路:PEN2-ATP6AP1轴特异性响应二甲双胍信号,而醛缩酶-TRPV轴则感知葡萄糖水平下降。二者共同汇聚于v-ATP酶,通过调控其功能状态实现对AMPK活性的精确控制。这一发现进一步确立了v-ATP酶作为溶酶体AMPK激活核心枢纽的关键地位。

五、PEN2-ATP6AP1信号轴在二甲双胍代谢调节中的作用机制
研究表明,PEN2-ATP6AP1信号轴对二甲双胍的三项核心生理效应具有不可或缺的作用:降低餐后血糖、减少肝脏脂肪积累以及延长生物寿命。这些效应均严格依赖于AMPK的激活。研究数据与此前发现一致,即二甲双胍能以AMPK依赖方式促进肠道GLP-1分泌从而调控血糖,且该机制在临床常规剂量下即发挥作用,不同于大剂量二甲双胍的作用模式。
值得注意的是,尽管既往研究显示二甲双胍可抑制肝脏糖异生,但本研究发现低剂量二甲双胍并未通过丙酮酸耐受试验及糖代谢相关基因表达谱分析显示对肝脏糖代谢的直接影响。此外,研究证实PEN2-ATP6AP1轴不仅是二甲双胍激活AMPK的必要条件,也是其抑制mTORC1信号通路的关键环节,但mTORC1抑制似乎不参与上述由AMPK介导的主要生理效应。

六、机制优势与临床启示
二甲双胍通过溶酶体AMPK通路发挥作用而不影响AMP/ADP水平的独特机制,可能是其在发挥多重益处的同时保持较低副作用的重要原因。这种机制仅激活特定亚群的AMPK,其作用模式可能与热量限制的生理调节相似,相较于全面激活AMPK的干预方式,更能避免不良生理反应。已有研究提示,不加选择地激活AMPK可能产生有害影响:如广谱AMPK激动剂MK-8722可导致心脏肥大,而PRKAG2基因突变引起的AMPK基础活性升高也与心脏疾病相关。
综上所述,PEN2作为二甲双胍的分子靶点,通过与葡萄糖感应通路交汇激活AMPK,模拟葡萄糖饥饿或热量限制的生理效应。PEN2-ATP6AP1信号轴的发现为开发新一代二甲双胍替代药物提供了潜在靶点,未来或可设计出能作用于肌肉等更广泛组织的选择性调节剂,为糖尿病及其他代谢性疾病的治疗开拓更优策略。





沪公网安备31011502400759号
营业执照(三证合一)