《Sodium oligomannate therapeutically remodels gutmicrobiota and suppresses gut bacterial amino acids-shaped neuroinflammation toinhibit Alzheimer’s disease progression》
杂志名称:Cell research
研究背景:
阿尔茨海默病(Alzheimer’s disease, AD)是一种神经退行性脑部疾病,1906 年 Alois Alzheimer 博士通过脑切片染色技术,首次观察到患者脑内存在神经纤维缠结、神经元退化及大脑皮层斑块,遂将其命名为 “阿尔茨海默病”。
尽管 AD 治疗领域投入巨大,过去数十年间以 β- 淀粉样蛋白(Aβ)和 tau 蛋白为核心的治疗策略却在临床试验后期屡屡折戟,这促使科研界转向探索全新治疗路径。最新研究发现,AD 病程中肠道菌群失衡可引发外周血苯丙氨酸与异亮氨酸异常升高,进而诱导促炎性 Th1 细胞分化增殖并向脑内浸润。这些侵脑 Th1 细胞与脑内 M1 型小胶质细胞协同活化,共同驱动 AD 相关神经炎症的发生。
同期研究显示,新型 AD 治疗药物 GV-971 可通过重塑肠道菌群平衡,减少外周苯丙氨酸 / 异亮氨酸代谢产物积累,从而缓解脑内神经炎症,改善认知功能障碍,为 AD 治疗提供了 “肠 - 脑轴” 调控的创新范式。
研究结果:
1.阿尔茨海默病进展中肠道菌群与免疫细胞浸润的动态关联
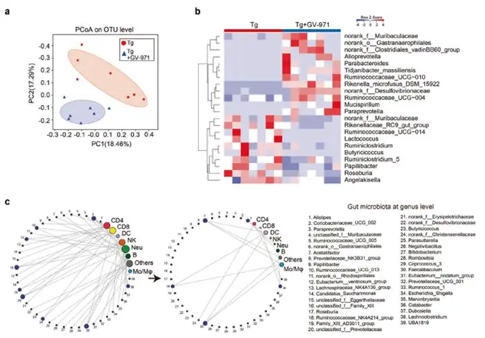
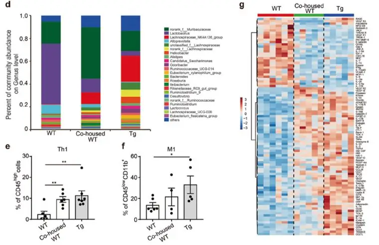
为探究阿尔茨海默病(AD)进展与肠道菌群、免疫细胞浸润的关系,研究者以 5XFAD 转基因小鼠(Tg)为模型展开研究。结果显示,随 AD 病程推进,Tg 小鼠肠道菌群组成发生显著重塑:
- 2-3 月龄:拟杆菌门(47.3%)、厚壁菌门(33.0%)和疣微菌门(12.2%)为优势菌门;
- 7-9 月龄:厚壁菌门占比升至 62.8%,成为主导菌群。
免疫表型分析表明,Tg 小鼠脑内促炎型 M1 小胶质细胞(经 IBA1 染色及流式细胞术验证)数量随病程持续增加,于 7-9 月龄达峰值。同时,脑内 CD45high 外周免疫细胞浸润比例显著升高,其中 CD4+T 细胞亚型 Th1(促炎)与 Th2(神经保护)的动态变化,分别与 M1 型、M2 型小胶质细胞的活化趋势高度吻合。
上述结果证实,AD 进展中肠道菌群结构失衡与脑内免疫细胞浸润、神经炎症激活存在密切时空关联,为 “肠 - 脑轴” 调控 AD 病理机制提供了关键证据。
2.肠道菌群对脑内免疫细胞浸润及小胶质细胞激活的必要性验证
作者进一步从正反两方面证实肠道菌群是大脑免疫细胞浸润及小胶质细胞激活的必要条件:一方面,用抗生素处理 Tg 小鼠使其肠道菌群丰度显著降低,结果脑中浸润的 Th1 细胞比例和 M1 型小胶质细胞的活化程度也明显下降;另一方面,同窝饲养实验显示,长期暴露于 Tg 小鼠粪菌中的野生型(WT)小鼠,其肠道菌群组成更接近 Tg 小鼠,导致脑中 Th1、M1 细胞比例显著升高,且通过 Raybiotech GSM-CAA-4000-1 芯片检测发现其细胞因子表达谱与 Tg 小鼠相似而不同于 WT 小鼠。此外,短期粪菌移植实验也证实,正常小鼠接受 Tg 小鼠粪菌后脑中 Th1 细胞比例明显增加,而 Tg 小鼠接受正常小鼠粪菌后脑中 Th1 细胞比例明显减少。这些结果均表明,在 AD 进程中肠道菌群的改变可驱动脑内外周免疫细胞浸润及神经炎症反应。
3.GV-971 可显著改善认知障碍症状
为验证自主研发的寡糖类新药 GV-971 对 AD 认知功能障碍的改善作用,研究者通过水迷宫与 Y 迷宫实验发现,AD 转基因模型小鼠经 GV-971 治疗 3 个月后认知功能显著提升;同时,去年完成的 36 周多中心随机双盲临床 Ⅲ 期试验(针对轻中度 AD 患者)数据显示,GV-971 可明显改善患者认知障碍症状,双重验证了该药物对 AD 认知功能的治疗效果。

4.GV-971 可通过调节肠道微生物组成来缓解神经炎症反应
研究者发现,Tg 小鼠口服 GV-971 后,脑内免疫细胞与肠道菌群的相关性被阻断,脑内促炎性 Th1 细胞比例及小胶质细胞活化水平均显著下降,同时借助 Raybiotech GSM-CAA-4000-1 芯片检测到脑内多种细胞因子水平广泛降低。此外,GV-971 治疗还能显著减少 Tg 小鼠脑内 Aβ 斑块沉积和 Tau 蛋白磷酸化,并明显改善其辨别学习能力。这些结果表明,GV-971 可通过调节肠道菌群来改善 AD 小鼠的神经炎症和认知功能障碍。

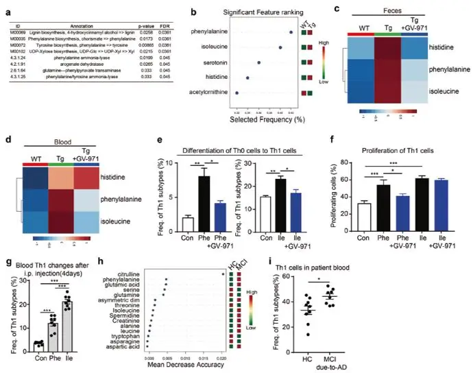
5.GV-971 可通过调控氨基酸代谢网络抑制神经炎症反应
作者发现,Tg 小鼠粪菌培养上清可促进 CD4+T 细胞向促炎性 Th1 细胞分化,表明菌群代谢产物能调控免疫细胞分化。非靶向代谢组学分析显示,WT 小鼠、Tg 小鼠及 GV-971 治疗的 Tg 小鼠粪便中存在 31 种差异代谢产物,这些代谢产物在 Tg 小鼠中较 WT 小鼠显著升高或降低,且该变化可被 GV-971 处理明显逆转。通路富集分析表明,这些代谢物主要集中在氨基酸相关代谢通路,尤其是苯丙氨酸等相关通路。为验证小鼠模型研究结果在临床样本中的可重复性,作者比较了轻度认知障碍 AD 患者和同龄健康人血液中苯丙氨酸、异亮氨酸及 Th1 免疫细胞含量,发现轻度认知障碍 AD 患者 Phe/Ile 水平和 Th1 细胞比例较健康人明显升高,提示该研究具有潜在临床转化价值。
结论:
在阿尔茨海默病(AD)进程中,Aβ 沉积与 Tau 蛋白磷酸化伴随肠道菌群组成改变,进而引发代谢产物异常。这些异常代谢产物刺激外周免疫炎症,促使促炎性 Th1 细胞向脑内浸润,激活脑内 M1 型小胶质细胞,诱发 AD 相关神经炎症,最终导致认知功能障碍。而口服 GV-971 可通过重塑肠道菌群、降低异常代谢产物,阻止外周炎性免疫细胞向脑内浸润并抑制神经炎症,同时减少 Aβ 沉积和 Tau 蛋白磷酸化,从而改善认知障碍,实现治疗 AD 的目的。这种独特作用机制使 GV-971 具备与现有药物不同的临床疗效特性和安全特征,为深入理解其临床 Ⅲ 期试验中持续稳健的认知功能改善作用提供了重要科学依据。上述研究不仅为阐明 AD 这一复杂疾病的发病机制提供了全新研究视角,也为抗 AD 药物研发开辟了全新策略。
乐备实是国内专注于提供高质量蛋白检测以及组学分析服务的实验服务专家,自2018年成立以来,乐备实不断寻求突破,公司的服务技术平台已扩展到单细胞测序、空间多组学、流式检测、超敏电化学发光、Luminex多因子检测、蛋白芯片、抗体芯片、PCR Array、ELISA、Elispot、多色免疫组化等30多个,建立起了一套涵盖基因、蛋白、细胞以及组织水平实验的完整检测体系。
我们可提供从样本运输、储存管理、样本制备、样本检测到检测数据分析的全流程服务。凭借严格的实验室管理流程、标准化实验室操作、原始数据储存体系以及实验项目管理系统,已经为超过3000家客户单位提供服务,年检测样本超过100万,受到了广大客户的信任与支持。





沪公网安备31011502400759号
营业执照(三证合一)