

一、小胶质细胞在发育中人脑的独特分布特征

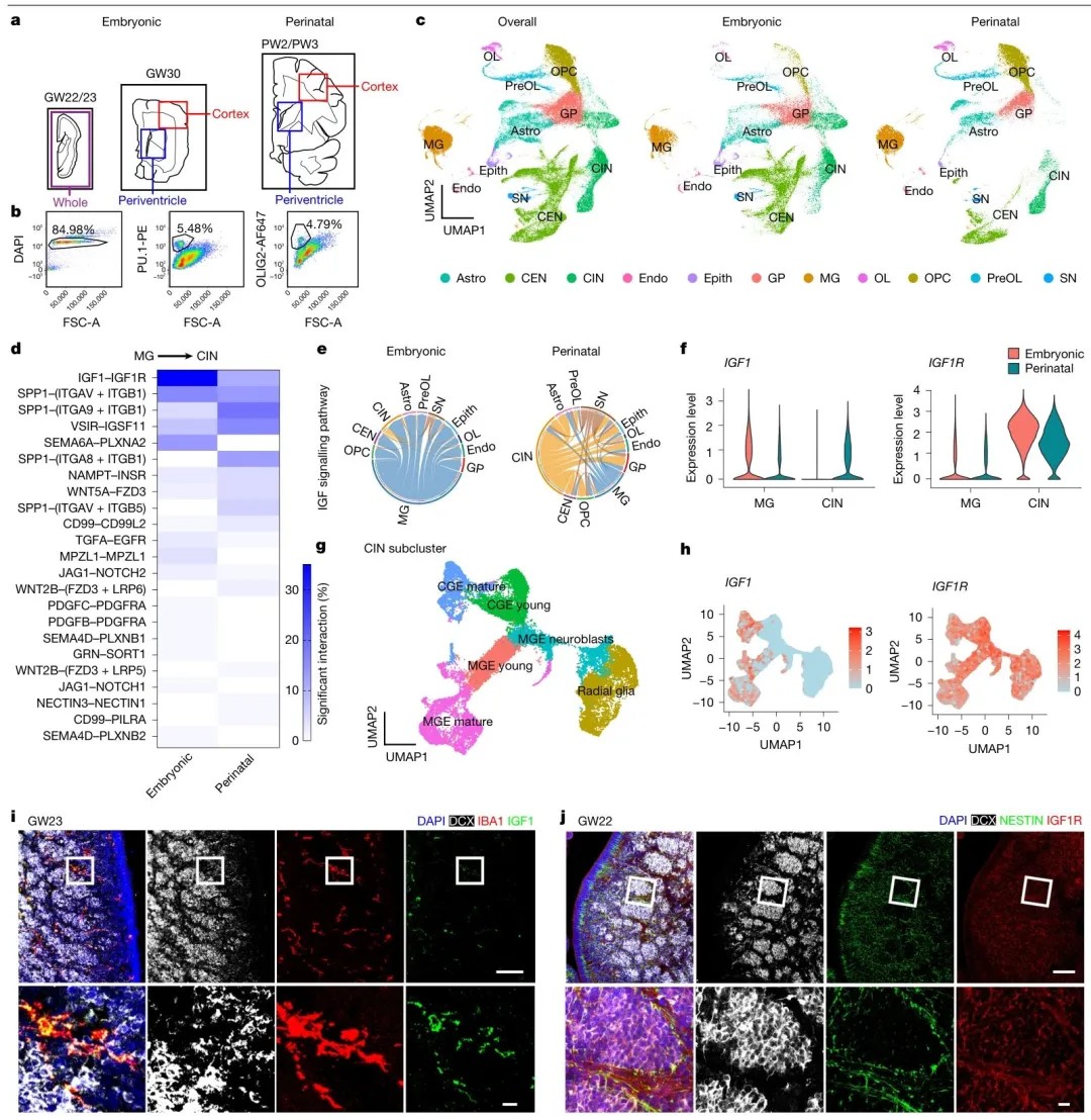
二、单细胞转录组解析:IGF1–IGF1R 信号通路为小胶质细胞与神经前体细胞的关键通信媒介
1、配体 IGF1 的表达动态:胚胎期时,IGF1 主要由小胶质细胞负责表达;进入围产期后,其表达主体则转变为成熟中间神经元,呈现明显的发育阶段依赖性转换。
2、受体 IGF1R 的表达分布:IGF1R 在神经前体细胞及年轻中间神经元中均维持高表达水平,为接收 IGF1 信号提供了分子基础。

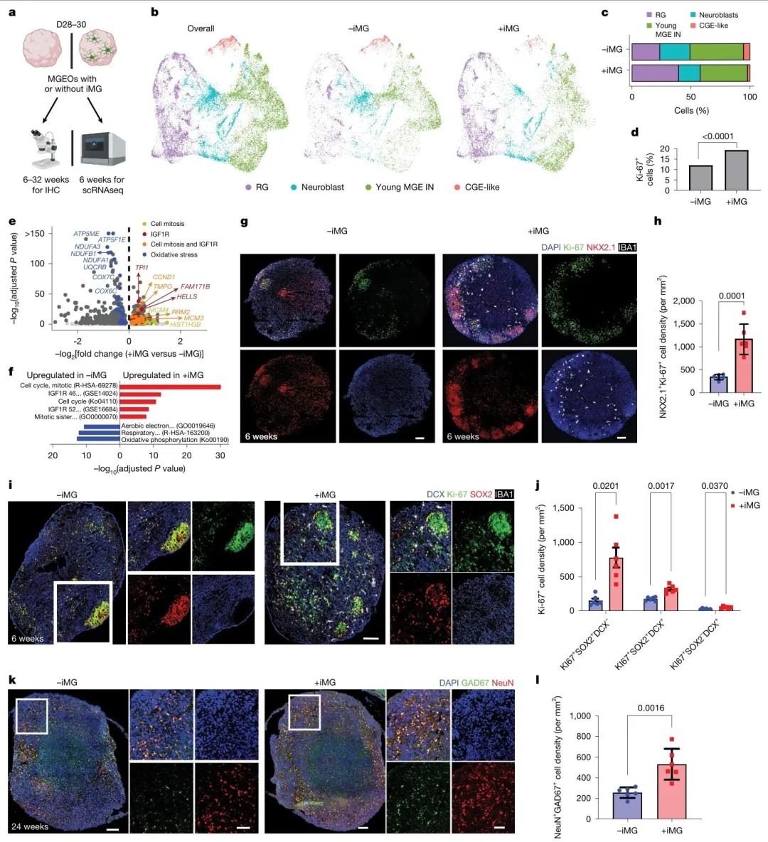
三、类器官模型验证:小胶质细胞通过 IGF1 信号通路促进神经发生
1、iMG 促进神经前体细胞增殖:与未移植 iMG 的 MGEOs 相比,移植组类器官中,Ki-67+(增殖标志物)与 NKX2.1+(MGE 神经前体细胞特异性标志物)双阳性细胞数量显著增多,表明 iMG 可直接推动神经前体细胞的增殖过程。
2、iMG 提升成熟中间神经元数量:检测发现,移植 iMG 后,类器官中 GAD67+(GABA 能神经元标志物)与 NeuN+(成熟神经元标志物)双阳性细胞比例明显升高,说明 iMG 不仅促进神经前体细胞增殖,还能支持其向成熟中间神经元分化。
3、iMG 调控关键通路表达:转录组分析显示,iMG 移植后,类器官中细胞周期相关通路(如 Cyclin D1、RRM2、MCM3 等核心基因)显著上调,为细胞增殖提供分子基础;同时氧化应激相关通路表达下调,提示 iMG 可能通过抑制氧化损伤维持神经细胞存活。
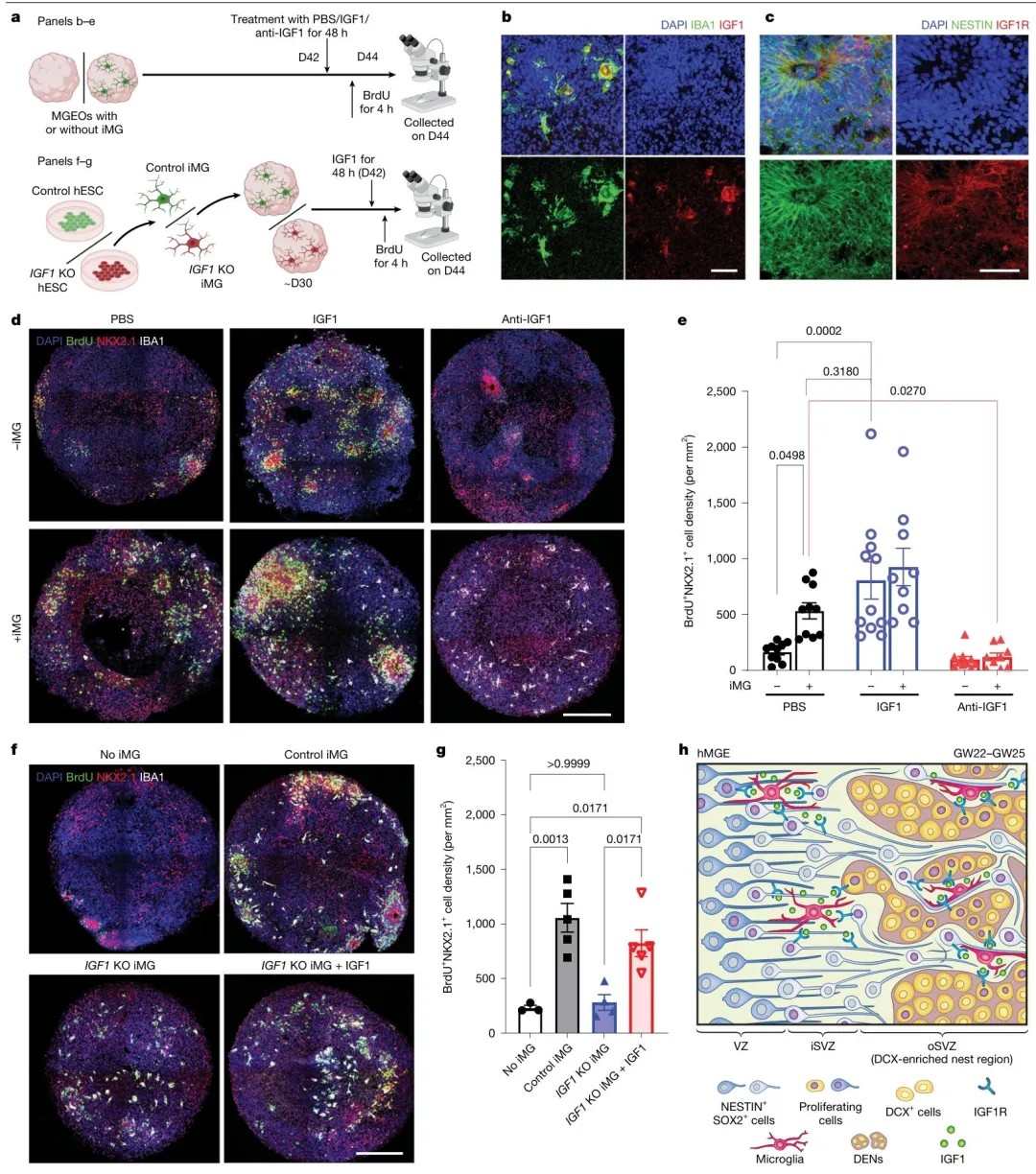
4、IGF1 是 iMG 促神经发生的关键因子:当使用 IGF1 中和抗体阻断内源性 IGF1 功能,或移植 IGF1 基因敲除(IGF1-KO)的 iMG 时,上述 “促增殖、促分化” 效应完全消失,证明 iMG 的作用依赖 IGF1 的表达与分泌。
5、IGF1 通过 IGF1R 发挥作用:外源添加重组 IGF1 蛋白,可恢复 IGF1-KO iMG 移植组的神经发生缺陷;而使用 IGF1R 抑制剂处理,则能完全阻断正常 iMG 对神经前体细胞的促增殖作用,进一步证实信号通过 IGF1–IGF1R 通路定向传递。


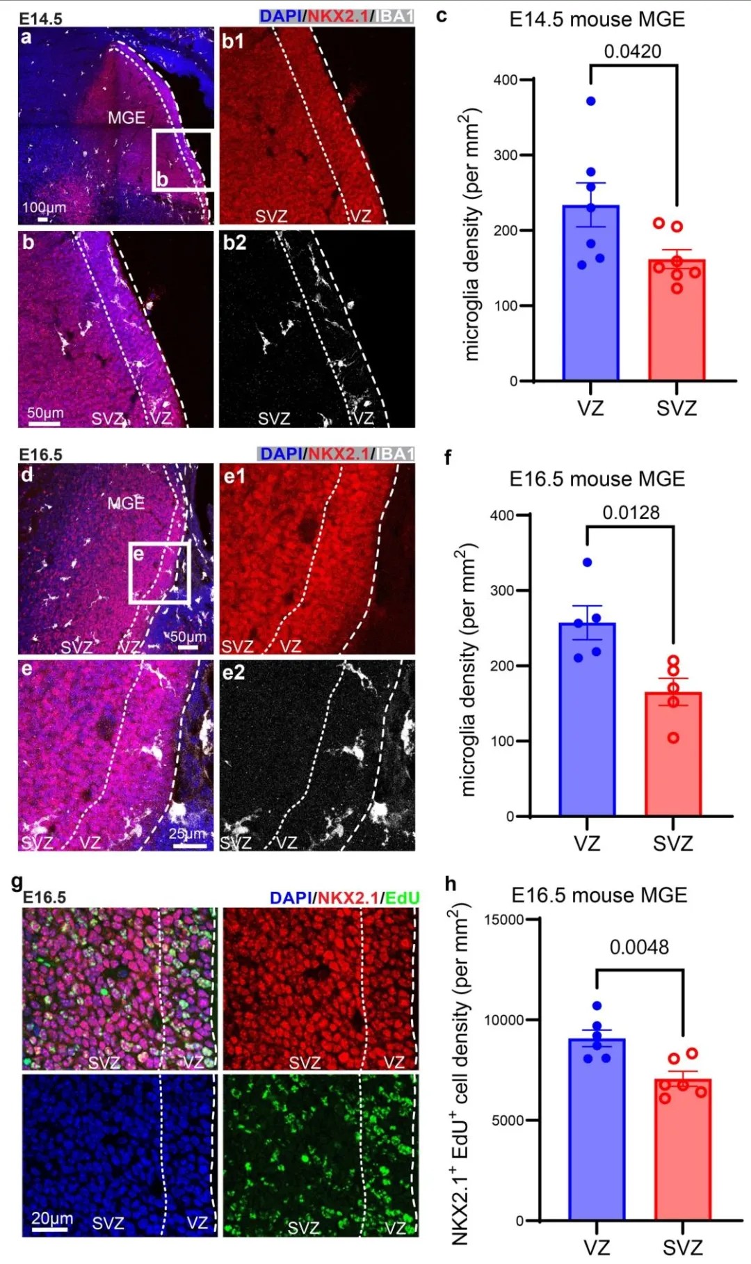
四、物种特异性验证:小胶质细胞 IGF1 调控神经发生或为人类特有机制

图6 小鼠微胶质细胞IGF1表达模式及基因敲除验证
乐备实是国内专注于提供高质量蛋白检测以及组学分析服务的实验服务专家,自2018年成立以来,乐备实不断寻求突破,公司的服务技术平台已扩展到单细胞测序、空间多组学、流式检测、超敏电化学发光、Luminex多因子检测、抗体芯片、PCR Array、ELISA、Elispot、PLA蛋白互作、多色免疫组化、DSP空间多组学等30多个,建立起了一套涵盖基因、蛋白、细胞以及组织水平实验的完整检测体系。
我们可提供从样本运输、储存管理、样本制备、样本检测到检测数据分析的全流程服务。凭借严格的实验室管理流程、标准化实验室操作、原始数据储存体系以及实验项目管理系统,已经为超过3000家客户单位提供服务,年检测样本超过100万,受到了广大客户的信任与支持。